科创板有望迎来首家商业航天公司!恒财网
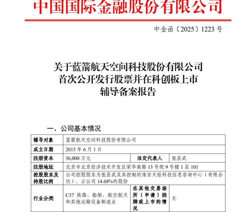
7月30日,证监会官网信息显示,蓝箭航天空间科技股份有限公司(以下简称“蓝箭航天”)已启动上市辅导,拟在科创板上市,由中金公司(601995)担任辅导机构。

辅导备案报告显示,蓝箭航天控股股东为张昌武及其控制的淮安天绘科技信息咨询中心(有限合伙),占公司14.68%的股份。
恒财网
证券时报记者获悉,证监会6月18日发布《关于在科创板设置科创成长层增强制度包容性适应性的意见》(以下简称《科创板意见》)后,蓝箭航天即积极准备IPO相关筹备工作。仅一月有余,该公司即于7月25日与中金公司签署辅导协议。
根据《科创板意见》,科创板第五套上市标准适用范围扩大至人工智能、商业航天、低空经济三大前沿领域,重点服务技术有较大突破、商业前景广阔、持续研发投入大,目前仍处于未盈利阶段的科技型企业。
以商业航天为例,商业火箭行业前期研发周期长,直到商业发射阶段才能获取批量订单并形成规模收入。但另一方面,我国目前航天运力缺口巨大,火箭企业一旦与客户形成稳定合作关系,其后续增长预期较为稳定,有市场机构预计,2027年我国火箭行业市场规模将达到数百亿元。
领中资本管理合伙人、上海国创中心理事长黄岩此前接受证券时报记者采访时曾以蓝箭航天为例表示,其作为早期投资人,正是看中蓝箭航天在火箭发动机自主研发、量产及发射验证上的硬核壁垒,尽管早期不被市场理解,也会因“绝对刚需”逐渐被接纳,“如今政策为这类技术领先但尚未盈利的企业开了绿灯”。
成立于2015年的蓝箭航天,是国内最早成立的民营商业火箭企业之一。2023年,蓝箭航天朱雀二号遥二火箭成功发射,成为全球首枚入轨的液体甲烷火箭。今年6月20日,蓝箭航天自主研制的朱雀三号可重复使用运载火箭一级动力系统完成试车。
根据公开信息,蓝箭航天自成立以来累计融资约10轮。最新的融资为2024年12月,国家制造业转型升级基金对蓝箭航天投资9亿元,成为蓝箭航天历次融资中单笔投资金额最大的投资机构,资金将主要用于蓝箭航天可重复使用液氧甲烷运载火箭的研制、试验测试及生产。
工商登记信息显示恒财网,蓝箭航天目前机构股东中包括碧桂园创投、领中资本等,不过红杉资本等部分机构股东已在今年5月退出。
一鼎盈提示:文章来自网络,不代表本站观点。